Für einen individuellen Ausdruck passen Sie bitte dieEinstellungen in der Druckvorschau Ihres Browsers an. Regelwerk |
![]() |
TRBS 1201 - Prüfungen von Arbeitsmitteln und überwachungsbedürftigen Anlagen
Technische Regeln für Betriebssicherheit (TRBS)
Vom 5. September 2006
(BAnz. 232a vom 09.12.2006;GMBl .26.02.2009 S. 527 09; 06.08.2012 S. 850aufgehoben)
Vorbemerkung
Diese Technische Regel für Betriebssicherheit (TRBS) gibt dem Stand der Technik, Arbeitsmedizin und Hygiene entsprechende Regeln und sonstige gesicherte arbeitswissenschaftliche Erkenntnisse für die Bereitstellung und Benutzung von Arbeitsmitteln sowie für den Betrieb überwachungsbedürftiger Anlagen wieder.
Sie wird vom Ausschuss für Betriebssicherheit ermittelt und vom Bundesministerium für Arbeit und Soziales im Bundesarbeitsblatt bekannt gemacht.
Die Technische Regel konkretisiert die Betriebssicherheitsverordnung ( BetrSichV) hinsichtlich der Ermittlung und Bewertung von Gefährdungen sowie der Ableitung von geeigneten Maßnahmen. Bei Anwendung der beispielhaft genannten Maßnahmen kann der Arbeitgeber insoweit die Vermutung der Einhaltung der Vorschriften der Betriebssicherheitsverordnung für sich geltend machen. Wählt der Arbeitgeber eine andere Lösung, hat er die gleichwertige Erfüllung der Verordnung schriftlich nachzuweisen.
1 Anwendungsbereich
Diese Technische Regel konkretisiert die Betriebssicherheitsverordnung hinsichtlich
Sie gilt auch für die Prüfung der Explosionssicherheit an Arbeitsplätzen in explosionsgefährdeten Bereichen nach Anhang 4 Abschnitt a Nr. 3.8 BetrSichV vor erstmaliger Nutzung (siehe TRBS 1201 Teil 1).
Prüfungen zählen zu den vom Arbeitgeber im Rahmen der Gefährdungsbeurteilung ermittelten Maßnahmen für die sichere Bereitstellung und Benutzung der Arbeitsmittel. Beim Betreiben überwachungsbedürftiger Anlagen gehören Prüfungen zu den notwendigen Maßnahmen, die der Betreiber zum Schutz Beschäftigter und Dritter in einer sicherheitstechnischen Bewertung festlegt. Dies umfasst auch alle Prüfungen, die zur Einhaltung des ordnungsgemäßen Zustands nach § 12 BetrSichV erforderlich sind. Hinsichtlich der Durchführung der Gefährdungsbeurteilung bzw. der sicherheitstechnischen Bewertung gilt die TRBS 1111.
Prüfungen von Arbeitsmitteln sind nach dem Abschnitt 2 der BetrSichV durchzuführen. Prüfungen von überwachungsbedürftigen Anlagen sind im Abschnitt 3 der BetrSichV geregelt. Sind überwachungsbedürftige Anlagen als Arbeitsmittel bereitgestellt und werden sie von Beschäftigten bei der Arbeit benutzt, hat der Arbeitgeber/Betreiber seine Verpflichtungen sowohl nach dem Abschnitt 2 als auch nach dem Abschnitt 3 der BetrSichV zu erfüllen. Doppelprüfungen sind hieraus jedoch nicht abzuleiten.
2 Begriffserläuterungen und -bestimmungen
2.1 Prüfung
"Prüfung" ist
Istzustand umfasst den durch die Prüfung festgestellten Zustand des Prüfgegenstandes.
Sollzustand ist bei Arbeitsmitteln der durch die Gefährdungsbeurteilung festgelegte sichere Zustand für die weitere Benutzung und bei überwachungsbedürftigen Anlagen der durch die sicherheitstechnische Bewertung festgelegte ordnungsgemäße Zustand für den weiteren Betrieb.
2.2 Prüfart
"Prüfarten" werden unterschieden nach der Methode und dem Verfahren der Durchführung.
Prüfarten sind z.B.
Bei der Ordnungsprüfung wird insbesondere festgestellt, ob
Bei der technischen Prüfung werden die sicherheitstechnisch relevanten Merkmale eines Prüfgegenstandes auf Zustand, Vorhandensein und ggf. Funktion am Objekt selbst mit geeigneten Verfahren geprüft. Hierzu gehören z.B.
2.3 Prüfumfang
"Prüfumfang" umfasst sowohl die Auswahl der Prüfgegenstände (z.B. Komponenten, Stichproben) als auch die Tiefe der jeweiligen Prüfung.
2.4 Prüffrist
"Prüffrist" ist der Zeitraum bis zur nächsten wiederkehrenden Prüfung. Sie muss so festgelegt werden, dass der Prüfgegenstand nach allgemein zugänglichen Erkenntnisquellen und betrieblichen Erfahrungen im Zeitraum zwischen zwei Prüfungen sicher benutzt werden kann.
2.5 Prüfgegenstand
"Prüfgegenstand" können Arbeitsmittel, überwachungsbedürftige Anlagen und Arbeitsplätze nach Anhang 4 Abschnitt a Nr. 3.8 BetrSichV, Teile hiervon und zugehörige Dokumente sein.
3 Ermittlung und Festlegung erforderlicher Prüfungen
3.1 Allgemeines
Es ist zwischen folgenden Prüfungen zu unterscheiden:
Für die einzelnen Prüfungen sind Prüfart, Prüfumfang und ggf. Prüffristen durch den Arbeitgeber entsprechend der jeweiligen Beanspruchung festzulegen. Bei Prüfungen nach § 3 Abs. 3 BetrSichV hat er auch zu ermitteln und festzulegen, welche Voraussetzungen die Personen erfüllen müssen, die von ihm mit der Prüfung beauftragt werden.
Wenn Arbeitsmittel Schäden verursachenden Einflüssen unterliegen, die zu gefährlichen Situationen führen können, können die Anforderungen nach § 10 Abs. 2 Satz 1 BetrSichV auch durch die ständige Überwachung erfüllt werden. Arbeitsmittel gelten als ständig überwacht, wenn sie unter verantwortlicher Einbeziehung der befähigten Person durch qualifiziertes Fachpersonal in Stand gehalten werden und durch messtechnische Maßnahmen überwacht werden. Dabei muss sichergestellt sein, dass Schäden rechtzeitig entdeckt und behoben werden können.
Ausgehend von der Gefährdungsbeurteilung/sicherheitstechnischen Bewertung hat der Arbeitgeber/Betreiber die im Hinblick auf Prüfungen zutreffenden
zu berücksichtigen.
3.2 Festlegung des Sollzustandes
Der Arbeitgeber/Betreiber legt den Sollzustand für die sichere Bereitstellung und Benutzung des Arbeitsmittels, für den Betrieb der überwachungsbedürftigen Anlage sowie für die Explosionssicherheit an Arbeitsplätzen in explosionsgefährdeten Bereichen fest, Bei der Festlegung des Sollzustandes berücksichtigt er auch
Beispiele für die Festlegung des Sollzustandes:
3.3 Festlegung der mit der Prüfung zu beauftragenden Person
Die mit der Prüfung zu beauftragende Person ist vom Arbeitgeber/ Betreiber entsprechend der nach BetrSichV notwendigen Prüfungen festzulegen. Dabei sind die in der Verordnung genannten Bedingungen zu beachten (siehe Bild 1).
Bild 1: Prüfende Personen
3.3.1 Prüfungen, durch unterwiesene Personen, soweit sie nicht nach 3.3.2 bis 3.3.4 geregelt sind
Der Arbeitgeber hat die notwendigen Voraussetzungen zu ermitteln und festzulegen, welche die Personen erfüllen müssen, die er mit den Prüfungen an Arbeitsmitteln beauftragt.
Bei diesen Prüfungen ist in der Regel davon auszugehen, dass
Gleiches gilt für den Betreiber einer überwachungsbedürftigen Anlage. Es handelt sich dabei um die sich aus der sicherheitstechnischen Bewertung ergebenden Maßnahmen zur Einhaltung des ordnungsgemäßen Zustandes.
3.3.2 Prüfungen nach § 10 BetrSichV durch befähigte Personen
Die Prüfung des Arbeitsmittels durch eine befähigte Person (siehe Bild 2) ist erforderlich nach
Bild 2: Prüfungen nach § 10 BetrSichV
Beispiele für Arbeitsmittel, deren Sicherheit von den Montagebedingungen abhängen kann:
Beispiele für Schäden verursachende Einflüsse, die zu gefährlichen Situationen führen können:
Beispiele für außergewöhnliche Ereignisse, die schädigende Einflüsse auf die Sicherheit der Arbeitsmittel haben können:
Beispiele für Instandsetzungsarbeiten, welche die Sicherheit der Arbeitsmittel beeinträchtigen können:
3.3.3 Prüfungen von Arbeitsplätzen in explosionsgefährdeten Bereichen
Prüfungen der Explosionssicherheit an Arbeitsplätzen in explosionsgefährdeten Bereichen nach Anhang 4 Abschnitt a Nr. 3.8 BetrSichV sind in TRBS 1201 Teil 1 geregelt,
3.3.4 Prüfungen von überwachungsbedürftigen Anlagen durch zugelassene Überwachungsstellen oder befähigte Personen
Die Prüfung einer überwachungsbedürftigen Anlage durch eine zugelassene Überwachungsstelle oder befähigte Person ist erforderlich nach
In bestimmten in den §§ 14 und 15 der BetrSichV genannten Fällen ist die Prüfung einer überwachungsbedürftigen Anlage durch eine zugelassene Überwachungsstelle erforderlich.
Der Betreiber berücksichtigt bei der Ermittlung von Prüfart und Prüfumfang den Stand der Technik. Er erteilt einer zugelassenen Überwachungsstelle den Prüfauftrag und stimmt die Vorgehensweise zur Durchführung des Prüfauftrages mit der zugelassenen Überwachungsstelle ab. Der Prüfauftrag des Betreibers muss so gestaltet sein, dass die Prüfungen gemäß Abschnitt 3 BetrSichV durchgeführt werden können. Die zugelassene Überwachungsstelle kann den Prüfauftrag ablehnen.
Die zugelassene Überwachungsstelle unterliegt im Rahmen ihrer Prüftätigkeit keinen fachlichen Weisungen durch den Betreiber.
Einzelheiten zu diesen Prüfungen sind in Folgeteilen dieser TRBS geregelt. Dabei handelt es sich um die mit dem Betrieb überwachungsbedürftiger Anlagen verbundenen spezifischen Gefährdungen. Sind die überwachungsbedürftigen Anlagen zugleich Arbeitsmittel, ist im Rahmen der Gefährdungsbeurteilung zu klären, ob auch Prüfungen nach den Nummern 3.3.1 und 3.3.2 erforderlich sind.
3.4 Festlegung von Prüfart und Prüfumfang
3.4.1 Prüfungen durch unterwiesene Personen, soweit sie nicht nach den Nummern 3.3.2 bis 3.3.4 geregelt sind
Diese Prüfungen bestehen in der Regel aus Sicht- oder Funktionsprüfurigen.
Beispiele:
3.4.2 Prüfungen nach § 10 BetrSichV durch befähigte Personen
Für Arbeitsmittel, die von der befähigten Person entsprechend Nummer 3.3.2 dieser Technischen Regel geprüft werden, sind die zu prüfenden Merkmale in Abhängigkeit von den Erfordernissen der bestimmungsgemäßen Benutzung erforderlichen Eigenschaften ggf. schriftlich festzulegen.
Die Prüfung besteht z.B. aus Sichtprüfungen oder Messungen mit technischen Hilfsmitteln. Sie ist unter angemessenen technischorganisatorischen Rahmenbedingungen, ggf. verbunden mit einer Zerlegung des Arbeitsmittels und eingehender Funktionsprüfung, durchzuführen.
Für die Festlegung von Prüfart und Prüfumfang sind u. a. die folgenden Fragen durch den Arbeitgeber zu beantworten:
Der Prüfumfang kann eine Kombination mehrerer Prüfarten umfassen. Prüfungen können in mehreren aufeinander abgestimmten Teilprüfungen durchgeführt werden, wobei erforderlichenfalls das Zusammenwirken von Teilkomponenten eines Arbeitsmittels zu berücksichtigen ist.
Beispiele:
3.4.3 Prüfungen von überwachungsbedürftigen Anlagen durch zugelassene Überwachungsstellen oder befähigte Personen
Prüfart und -umfang sind im Rahmen der sicherheitstechnischen Bewertung festzulegen. Eine gesonderte Festlegung in der sicherheitstechnischen Bewertung ist nicht erforderlich, soweit sie bereits Bestandteil der Gefährdungsbeurteilung ist.
3.4.4 Prüfungen von Arbeitsplätzen in explosionsgefährdeten Bereichen
Prüfart und -umfang von Arbeitsplätzen in explosionsgefährdeten Bereichen nach Anhang 4 Abschnitt a Nr. 3.8 BetrSichV sind in TRBS 1201 Teil 1 geregelt.
3.5 Festlegung der Prüffrist
3.5.1 Prüfungen durch unterwiesene Personen, soweit sie nicht nach Nrn. 3.3.2 bis 3.3.4 geregelt sind
Prüffristen sind so festzulegen, dass einfach feststellbare Abweichungen vom Sollzustand rechtzeitig erkannt werden können.
Entsprechend dem Ergebnis der Gefährdungsbeurteilung/der sicherheitstechnischen Bewertung müssen Prüffristen für diese Arbeitsmittel/überwachungsbedürftigen Anlagen festgelegt werden. Sie können z.B. arbeitstäglich oder vor jeweiliger Benutzung erfolgen.
Prüffristen nach den Nummern 3.5.2 und 3.5.3 sind hierdurch nicht berührt.
Beispiel:
3.5.2 Prüfungen nach § 10 BetrSichV durch befähigte Personen
Die Festlegung von Prüffristen nach Nummer 3.3.2 erfolgt für Arbeitsmittel, die Schäden verursachenden Einflüssen unterliegen, welche die Sicherheit der Arbeitsmittel beeinträchtigen können. In den übrigen in § 10 BetrSichV genannten Fällen erfolgt die Prüfung auf Grund der genannten Ereignisse (Montage, außergewöhnliche Anlässe, Instandsetzung).
Kriterien für die Festlegung von Prüffristen können sein:
Aufgrund der Prüfergebnisse durchgeführter Prüfungen kann eine Änderung der Prüffristen im Sinne einer Verlängerung oder Verkürzung erforderlich sein. Dabei sind die oben genannten Kriterien ebenfalls zu berücksichtigen.
Beispiel: Presse
Bisher bewährte Prüffrist: soweit erforderlich, jedoch mindestens einmal jährlich.
Vergleich mit der eigenen betrieblichen Situation (Beurteilung der konkreten Gefährdung):
| Betriebliche Situation | Mögliche Auswirkung auf die Prüffrist |
| Einsatzart der Presse, z.B. für vorrangige Arbeiten im Automatikbetrieb vom Coil, Arbeiten mit sicheren Werkzeugen. | Verlängerung der Prüffrist |
| Einsatzart der Presse, z.B. für Einlegearbeiten in das offene Werkzeug. | wurde in bewährter Prüffrist berücksichtigt (Prüffrist bleibt gleich) |
| hohe Beanspruchung (Frequenz, Nutzungsdauer, Belastung, Betriebsweise) der Presse | Verkürzung der Prüffrist |
| niedrige Beanspruchung (Frequenz, Nutzungsdauer, Belastung) der Presse | Verlängerung der Prüffrist |
| umfangreiche Erfahrungen und Kenntnisse der Instandhalter; es gibt eine planmäßige vorbeugende Instandhaltung (in regelmäßigen Abständen) und dabei werden besonders verschleißanfällige sicherheitsrelevante Bauteile, soweit erforderlich, unverzüglich gewechselt |
Verlängerung der Prüffrist |
| wenig Erfahrung der Instandhalter; es gibt keine planmäßige vorbeugende Instandhaltung |
wurde in bewährter Prüffrist berücksichtigt (Prüffrist bleibt gleich) |
| benutzen betriebsspezifischer Prüfpläne, die es ermöglichen, über die Zeit den Zustand der Presse zu beurteilen | Verlängerung der Prüffrist |
Nach Schadensfällen wird eine erneute, eingeschränkte Gefährdungsbeurteilung durchgeführt. Sie dient der Überprüfung ggf. Anpassung der festgelegten Prüffrist.
Beispiel: elektrische Arbeitsmittel
Zur Erhaltung des ordnungsgemäßen Zustandes werden elektrische Arbeitsmittel in bestimmten Zeitabständen geprüft.
Als Maß für die ausreichende Bemessung von Prüffristen für elektrische Arbeitsmittel, kann die festgestellte Abweichung vom Sollwert herangezogen werden (Fehlerquote). Aufgrund von Betriebserfahrungen und arbeitsmittelbezogenen Fehlerquoten haben sich folgende Richtwerte für Prüffristen von elektrischen Arbeitsmitteln bewährt, z.B.:
Bisher bewährte Prüffrist für ortsveränderliche elektrische Arbeitsmittel: soweit erforderlich, jedoch mindestens jährlich.
Vergleich mit der eigenen betrieblichen Situation (Beurteilung der konkreten Gefährdung):
| Betriebliche Situation | Mögliche Auswirkung auf die Prüffrist |
| handgeführte elektrische Arbeitsmittel und andere während der Benutzung bewegte oder ähnlich stark beanspruchte elektrische Arbeitsmittel, Verlängerungs- und Geräteanschlussleitungen mit Steckvorrichtungen, | Verkürzung der Prüffrist (auf die Hälfte) |
| wie oben, aber auf Baustellen | erhebliche Verkürzung der Prüffrist (auf ein Viertel) |
| bewegliche Leitungen mit Stecker und Festanschluss, Anschlussleitungen mit Stecker in Büros oder unter ähnlichen Bedingungen | Verlängerung der Prüffrist (Verdoppelung) |
Bisher bewährte Prüffrist für ortsfeste elektrische Arbeitsmittel: soweit erforderlich, jedoch mindestens alle 4 Jahre.
Vergleich mit der eigenen betrieblichen Situation (Beurteilung der konkreten Gefährdung):
| Betriebliche Situation | Mögliche Auswirkung auf die Prüffrist |
| In dem Betrieb sind Elektrofachkräfte beschäftigt, deren Aufgabenbereich auch die Instandhaltung und Überwachung der elektrischen Anlagen und Betriebsmittel umfasst. | Verlängerung der Prüffrist |
| stark beanspruchte elektrische Arbeitsmittel | Verkürzung des Prüffrist |
3.5.3 Prüfungen von überwachungsbedürftigen Anlagen durch zugelassene Überwachungsstellen oder befähigte Personen
Auf der Grundlage der sicherheitstechnischen Bewertung legt der Betreiber die Prüffristen für die Gesamtanlage und die Anlagenteile fest. Die Prüffristen sind unter Berücksichtigung der in § 15 BetrSichV genannten Höchstfristen so festzulegen, dass nach allgemein zugänglichen Erkenntnisquellen, Detailuntersuchungen und betrieblichen Erfahrungen zu erwarten ist, dass im Zeitraum zwischen den Prüfungen ein sicherer Anlagenbetrieb gewährleistet ist. Ergeben sich aus den wiederkehrenden Prüfungen Anhaltspunkte (z.B. erkennbare Korrosion, erhöhter Verschleiß), ist die sicherheitstechnische Bewertung in Kenntnis dieser Punkte zu überprüfen, erforderlichenfalls sind weitere Maßnahmen festzulegen oder die Prüffristen zu verändern. Sind die wiederkehrenden Prüfungen von zugelassenen Überwachungsstellen vorzunehmen, unterliegt die Ermittlung der Prüffrist durch den Betreiber einer Überprüfung durch eine zugelassene Überwachungsstelle gemäß § 15 Abs. 4 BetrSichV. Dabei ist zu beachten, dass bei Verlängerung der in § 15 genannten Höchstfristen die Zustimmung der zuständigen Behörde erforderlich ist.
4 Durchführung der Prüfung
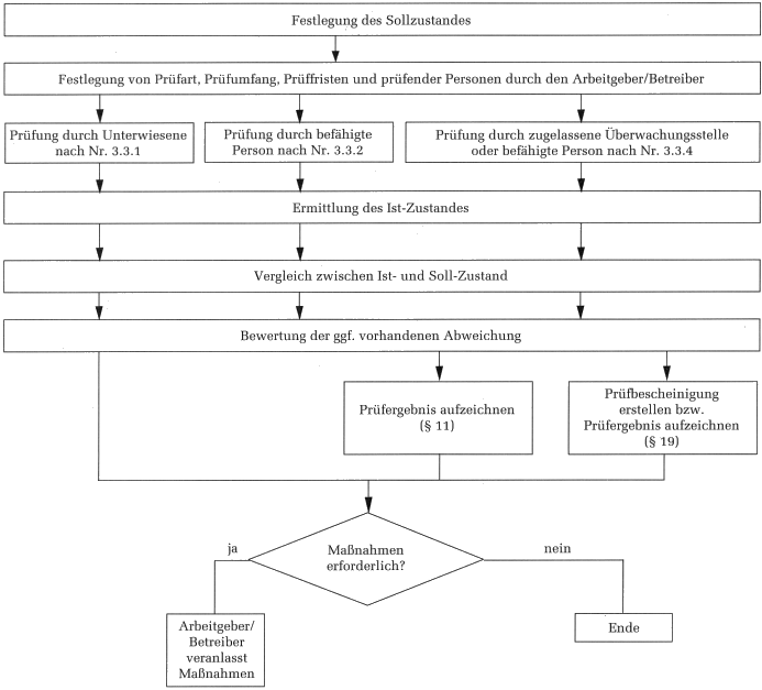
Der Arbeitgeber bzw. der Betreiber ist für die Festlegungen zur Durchführung der Prüfung verantwortlich und hat die erforderlichen Voraussetzungen zu schaffen.
Hierzu gehören
Bei Vergabe eines Prüfauftrages. haben sich Auftraggeber und -nehmer über die vorgenannten Punkte abzustimmen.
Bild 3: Durchführung der Prüfung

4.1 Vergleich und Bewertung
Der ermittelte Istzustand wird durch Vergleich mit dem Sollzustand bewertet. Die Bewertung enthält eine Aussage darüber, ob und unter welchen Bedingungen das Arbeitsmittel weiterhin sicher benutzt werden kann bzw. sich die überwachungsbedürftige Anlage in einem ordnungsgemäßen Zustand befindet.
Ist die Abweichung größer (positiv oder negativ) als erwartet, kann dies ein Anlass zur Überprüfung der bislang festgelegten Prüffristen (Verlängerung, Verkürzung) sein.
Beispiele für eine Prüfung nach Nr. 3.3.1
Beispiel a) "Hammer"
Beispiel b) "Hydraulische Presse"
Beispiele für eine Prüfung nach Nr. 3.3.2
Beispiel a) "Hydraulische Presse"
Beispiel b) "Prüfung eines handgeführten elektrischen über eine Steckvorrichtung angeschlossenen Arbeitsmittels"
4.2 Aufzeichnungen
4.2.1 Aufzeichnungen von Prüfungen nach Nr. 3.3.1
Für die Ergebnisse der Prüfungen nach Nr. 3.3.1 besteht keine Aufzeichnungspflicht nach den §§ 11 oder 19 BetrSichV.
4.2.2 Aufzeichnungen von Prüfungen nach Nr. 3.3.2
Der Arbeitgeber legt fest, dass und wie das Ergebnis der Prüfung durch die befähigte Person nach Nr. 3.3.2 aufgezeichnet wird. Die Aufzeichnungen müssen der Art und dem Umfang der Prüfung angemessen sein und können dementsprechend folgende Angaben enthalten:
Prüfungen können auch in Form einer Prüfplakette oder in elektronischen Systemen dokumentiert werden.
4.2.3 Prüfbescheinigungen und Aufzeichnungen von Prüfungen nach Nr. 3.3.4
Für die Erteilung von Prüfbescheinigungen durch zugelassene Überwachungsstellen oder die Aufzeichnung der Ergebnisse von Prüfungen durch befähigte Personen gelten die Regelungen des § 19 BetrSichV. Prüfbescheinigungen oder Aufzeichnungen über Ergebnisse von Prüfungen können auch in elektronischen Systemen geführt werden, wenn die Datensicherheit gewährleistet ist.
![]() |
ENDE | ![]() |
(Stand: 20.08.2018)
Alle vollständigen Texte in der aktuellen Fassung im Jahresabonnement
Nutzungsgebühr: ab 105.- € netto
(derzeit ca. 7200 Titel s.Übersicht - keine Unterteilung in Fachbereiche)
Die Zugangskennung wird kurzfristig übermittelt
? Fragen ?
Abonnentenzugang/Volltextversion